qubeshot_site_logo

QubeShoot

A Multiplayer 3D isometric top-down zombie shooter game made as a school project for BBS-ME.
The game is in english, but the documentation part of it is written entirely in german.
It is written in C# using the Unity Engine and uses limited communication with a PHP server browser.

The project used combined skillsets of project management, project time allocation, coding (local, webdev), modelling, texturing and database management. It also marked the first real project where I had the opportunity to be a team leader.


Project Documents

  • Team PDF
  • Project Documentation (Extended, Complete) PDF
  • Project Journal (Extended) PDF
  • Photoshop PDF
  • UniGLTF PDF
  • Userguide PDF
  • Program Flowchart: Credits Menu PNG
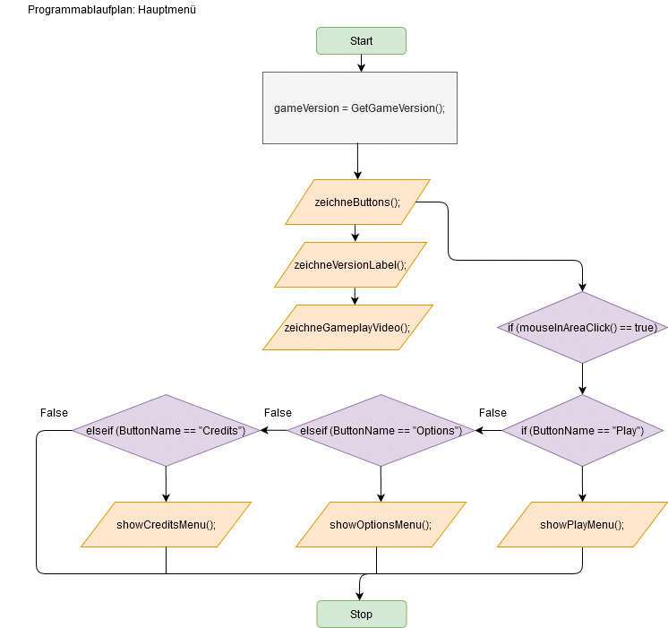
  • Program Flowchart: Main Menu PNG
  • Program Flowchart: In-game Menu PNG
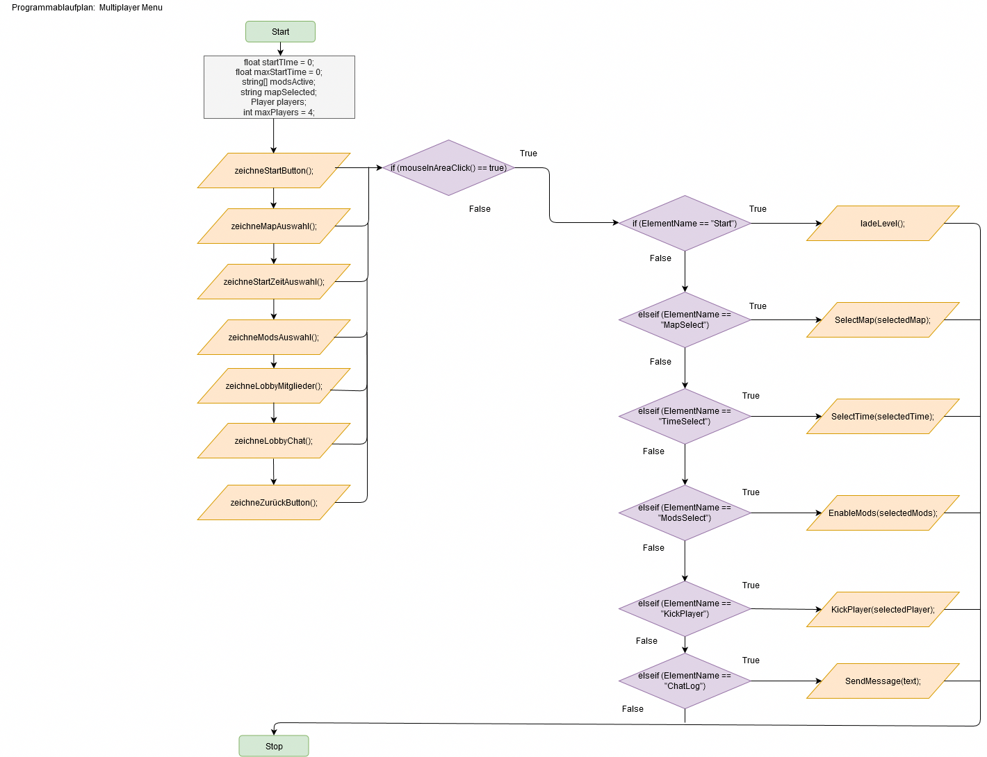
  • Program Flowchart: Multiplayer Menu PNG
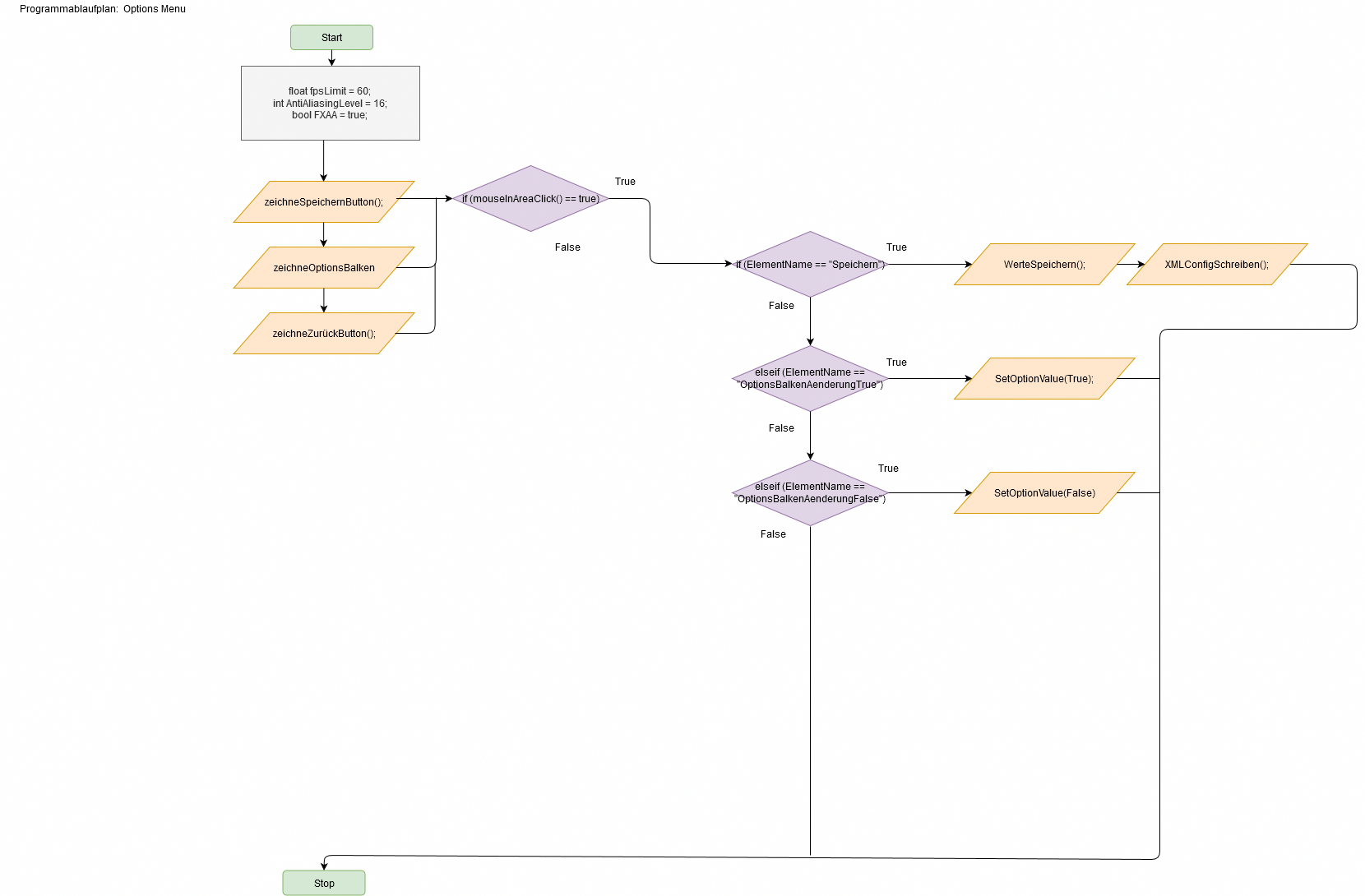
  • Program Flowchart: Options Menu PNG
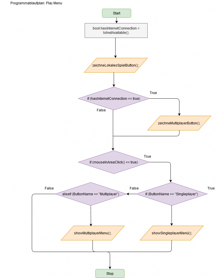
  • Program Flowchart: Play Menu PNG
  • Program Flowchart: Singleplayer Menu PNG

Footage